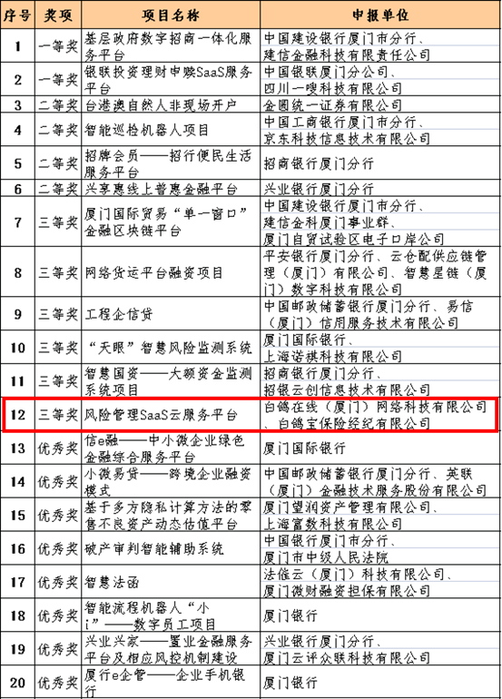
近日,根据《关于组织申报第二届厦门市金融科技优秀项目的通知》(厦金联〔2021〕6号),经专家组初审、复审,共评选出20个拟获奖项目。其中,白鸽在线(厦门)网络科技有限公司及白鸽宝保险经纪有限公司(以下均简称“白鸽”)研发的风险管理SaaS云服务平台——“白鸽e保”荣获了三等奖(唯一保险科技项目)。

(第二届厦门市金融科技优秀项目评选拟获奖项目公示名单)
第二届厦门市金融科技优秀项目评选由中国人民银行厦门市中心支行联合厦门市地方金融监督管理局、中国银行保险监督管理委员会厦门监管局、中国证券监督管理委员会厦门监管局、财政部厦门监管局组织开展,旨在推动辖区金融机构和金融科技企业在依法合规、安全可信、风险可控的前提下加快金融与科技互动融合发展,促进金融科技创新成果转化,打造区域金融科技开放、合作、共赢的新生态。
本次荣获三等奖的“白鸽e保”是白鸽运用数字技术实现全流程风险管理的实践成果之一。基于白鸽所服务的企业平台的市场定位,聚焦其业务场景,通过对场景数据的深刻理解和挖掘,将复杂的风险管理流程和产品进行再造,与场景用户的需求相融合,以保险为基础保障工具,为市场提供更为适配的风险管理产品服务与运营模式。
白鸽采取风险差异化管理策略,依托白鸽的数据“加工方式”,“白鸽e保”形成了契合白鸽生态协同需求的“产品定制化、定价动态化、场景销售化、理赔精细化”四大模块,为细分场景提供数字化流程和智能风控决策支持。如今,白鸽业务已涵盖了上百个互联网交易及服务场景,涉足百姓“衣食住行”场景下的方方面面。
随着业务线的增加,白鸽的“9+n”生态正在逐步做深、做透,例如白鸽目前深耕的“出行生态”,已布局海、陆、空等交通工具所开展的商旅出行、城市内出行、交通工具租赁等商业服务。近期,电动自行车整治在全国范围内掀起一阵热潮,各城市政府开始出台切实可行的整治措施,“白鸽e保”在这个过程中充分发挥了平台数字化、智能化、便捷化等优势,以技术赋能为推动城市安全发展作出了有韧性的推动。另外,在做好民生保障工作的同时,通过白鸽的智能分析决策服务可以更好地支撑政务提高效率、降低成本。
白鸽在线创始人兼CEO涂锦波强调,白鸽在线正在逐步规划进入一个新的发展阶段,通过构建自己的技术服务体系和产品运营模式,突破保险科技内涵,依托原有的功能和属性,进一步拓深延展产业链,打造业务全覆盖、流程全贯通、数据全资产的数字科技战略,持续构建风险管理能力的系统生态,成为数字经济发展的推动者。